A supporto del libro di testo, ecco alcuni materiali da adoperare per lo studio dell’arte cretese:
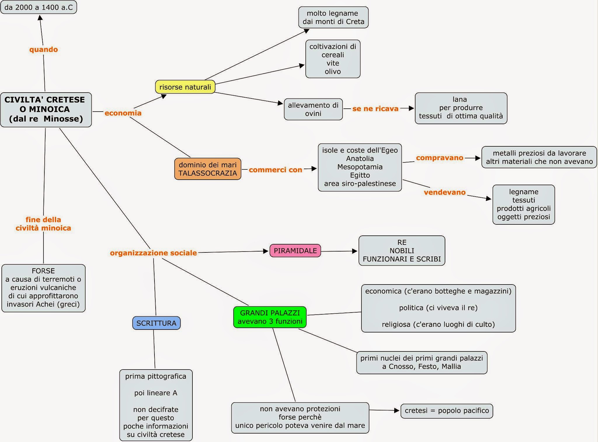
*mappe concettuali
*testo semplificato di una pagina (sostegno)
scaricalo qui
* Lezione sull’arte minoica. Pdf scaricabile cliccando sull’immagine sottostante
* Video sul palazzo di Cnosso, ricostruzione virtuale degli esterni
e degli interni: https://www.youtube.com/watch?feature=player_detailpage&v=LGsVKFld6XM
* Video sul palazzo di Cnosso, ricostruzione virtuale




Lascia un commento